電話:0551-62672521
Q Q:455743647
郵箱:455743647@qq.com
網址:www.ttqyhq.com
重磅!2021年全國先進制造業發展政策匯總與解讀分析
發布日期:2021-05-27 11:33:27
先進制造業是相對于傳統制造業而言,能夠實現信息化、自動化、智能化、柔性化、生態化生產,取得很好的經濟收益和市場效果。當前我國先進制造業獲國家和地方層面政策加持和認可。
對于當前全國先進制造業發展現狀,廣東和江蘇先進制造業發展具領先優勢。從先進制造業發展前景來看,“十四五”時期,先進制造業集群建設與發展將全面提速。
先進制造業獲國家和地方層面政策加持和認可
先進制造業是相對于傳統制造業而言,指制造業不斷吸收電子信息、計算機、機械、材料以及現代管理技術等方面的高新技術成果,并將這些先進制造技術綜合應用于制造業產品的研發設計、生產制造、在線檢測、營銷服務和管理的全過程,實現優質、高效、低耗、清潔、靈活生產,即實現信息化、自動化、智能化、柔性化、生態化生產,取得很好的經濟收益和市場效果的制造業總稱。
當前,我國先進制造業大致由兩部分構成,一部分是傳統制造業吸納、融入先進制造技術和其他高新技術、尤其是信息技術后,提升為先進制造業,例如,數控機床、海洋工程裝備、航天裝備、航空裝備等;另一部分是新興技術成果產業化后形成的新產業,并帶有基礎性和引領性的產業,例如,增量制造,生物制造,微納制造等。

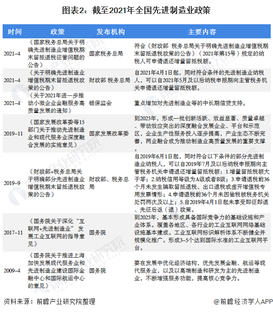
2021年針對制造業我國出臺了一系列減稅政策,先進制造業增值稅期末留抵退稅政策,對于符合條件的先進制造業企業是較大的利好,尤其是對于部分先進制造業放寬了條件,使他們享受期末留抵退稅政策門檻更低,有利于企業更好發展,體現出國家鼓勵加大制造業投資的政策導向作用

截至2021年,全國主要省市相繼推出利好先進制造業政策。2021年5月,《浙江省全球先進制造業基地建設“十四五”規劃(征求意見稿)》指出將推動紡織產業向高端化、品牌化、時尚化、綠色化方向發展,到2025年,現代紡織產業鏈年產值達到1萬億元。
《廣州市先進制造業強市三年行動計劃(2019-2021年)》指出到2021年,廣州市先進制造業增加值達3000億元以上,打造汽車、超高清視頻及新型顯示兩大世界級先進制造業集群,集群規模分別達到6000億元、2300億元;打造新材料、都市消費工業等四大國家級先進制造業集群,集群規模分別達到3000億元、2000億元、1200億元、1000億元。
深圳則從住房分配方面鼓勵深圳市先進制造業企業發展。江蘇省從各項獎勵上鼓勵省內先進制造企業發展。

廣東和江蘇先進制造業發展具領先優勢
對于當前全國先進制造業發展現狀,為推動先進制造業集群發展,2021年3月,工業和信息化部發布2020年先進制造業集群決賽優勝者名單,其中廣東省和江蘇省先進制造業產業集群均為6個,數量并列全國第一,其次浙江省擁有三個,位居第三位。
從具體先進制造業集群來看,深圳市新一代信息通信產業集群以第一名的成績在全國集群的決賽中勝出,新一代信息技術是我國七個戰略性新興產業之一,包括5G、集成電路、新型顯示等產業方向。
從以中科院深圳先進院為代表的研究機構,到華為為代表的全球領先企業,再到以“5G+8K+AI+云”為代表的跨界融合式發展領域,深圳均走在前列,行業龍頭企業協同帶動效應明顯。
廣東省深廣高端醫療器械集群覆蓋了500多家高端醫療器械企業,2019年,該集群產值達到255億元,占全國高端醫療器械總產值的42.5%。
無錫是作為唯一一個物聯網產業集群代表參賽,2021年3月12日,由無錫物聯網產業研究院主導的全球首個物聯網金融領域國際標準發布,奠定了無錫在該產業領域的“話語權”。

“十四五”時期,先進制造業集群建設與發展將全面提速
從先進制造業發展前景來看,“十四五”規劃綱要提出,培育先進制造業集群,推動集成電路、航空航天、船舶與海洋工程裝備、機器人、先進軌道交通裝備、先進電力裝備、工程機械、高端數控機床、醫藥及醫療設備等產業創新發展。
具體到省市,南京提出,到2025年新型電力(智能電網)裝備集群產值突破4000億元。株洲提出,建成世界級先進軌道交通裝備產業集群,到2025年實現集群規模突破2000億元,建設世界一流的軌道交通裝備研發中心、國際領先的軌道交通裝備智造中心。
廣深佛莞智能裝備產業集群提出,到2025年建成產值突破萬億元的世界級智能裝備產業集群,形成創新活躍、結構優化、規模領先的智能裝備產業體系。
上海集成電路集群“十四五”期間將再投入3000億元,同時在人才落戶、個稅減免、中小企業培育、產業基金支持等方面出臺有針對性的政策,保障產業發展。
深圳將面向深廣高端醫療器械集群支持重點項目建設,發揮政府基金引導作用,吸引產業投資基金和創業投資機構,建立全鏈條資本支持方式。
可知,“十四五”時期,先進制造業集群的建設與發展將全面提速。



