電話:0551-62672521
Q Q:455743647
郵箱:455743647@qq.com
網址:www.ttqyhq.com
安徽降低實體經濟企業成本新政策10條
發布日期:2017-05-16 08:43:39
5月11日上午,省政府新聞辦舉行降成本新10條政策新聞發布會。牛弩韜主任就《安徽省人民政府辦公廳關于進一步降低實體經濟企業成本的通知》作新聞發布,省委外宣辦、省政府新聞辦主任鄭明武主持發布會。
發布會上,牛弩韜主任指出,今年以來,我省認真貫徹落實黨中央、國務院有關降成本決策部署要求,積極打出“組合拳”,著力降低企業成本、減輕企業負擔,在去年6月出臺的第一批減負降本政策《關于降成本減輕實體經濟企業負擔的實施意見》的基礎上,繼續加大政策力度,今日又公布了第二批降成本政策《關于進一步降低實體經濟企業成本的通知》,持續為企業減負降本,增強企業獲得感,對于進一步提升企業盈利能力,提振企業發展信心,優化我省經濟社會發展環境,都具有十分重要的意義。企業強則經濟強,企業活則經濟活。省委、省政府堅持加減法并用,助力實體經濟平穩健康發展。做減法方面:通過貫徹落實國家降稅減負以及省里去年、今年先后出臺的降成本政策,每年可降低企業成本負擔1000億元以上;做加法方面:省級財政今年拿出近100億元資金支持三重一創、制造強省、科技創新、技工大省等建設。
牛弩韜主任強調,本次出臺的“降成本新10條”是與國家最新降成本政策進行了全面對接,滾動吸收國家各部門最新出臺的降成本舉措,充分采納了我省各部門降成本意見建議,是我省去年已出臺的“降成本20條”政策的拓展延伸,并相互補充、相輔相成,體現了改革要求、企業訴求、安徽實際和政策落地見效。將企業投訴在文件上作了規定,把各市、省有關部門降低實體經濟企業成本工作落實情況,納入省“雙百分”考核內容。提出建立舉報查處制度,接受企業實時舉報,有利于各項降成本政策落實到位,持續推進相關工作。
發布會上,牛弩韜主任就我省第一批降成本政策的成效,以及第二批降成本政策的出臺背景和過程、總體考慮、政策框架和主要內容、主要特點和亮點、下一步工作打算向新聞界朋友們進行了簡明扼要的通報。
會后,牛弩韜主任接受了安徽電視臺等媒體采訪,詳細解答了記者提問。委經濟運行局、政研室、綜合處、辦公室等有關負責同志參加了發布會,來自中央及省內20余家媒體的記者出席了發布會。
附:安徽省人民政府辦公廳關于進一步降低實體經濟企業成本的通知
為深入貫徹落實《安徽省人民政府關于降成本減輕實體經濟企業負擔的實施意見》(皖政〔2016〕54號),促進實體經濟平穩增長,經省政府同意,現就進一步降低實體經濟企業成本通知如下:
一、進一步落實國家減稅降費和政府性基金政策
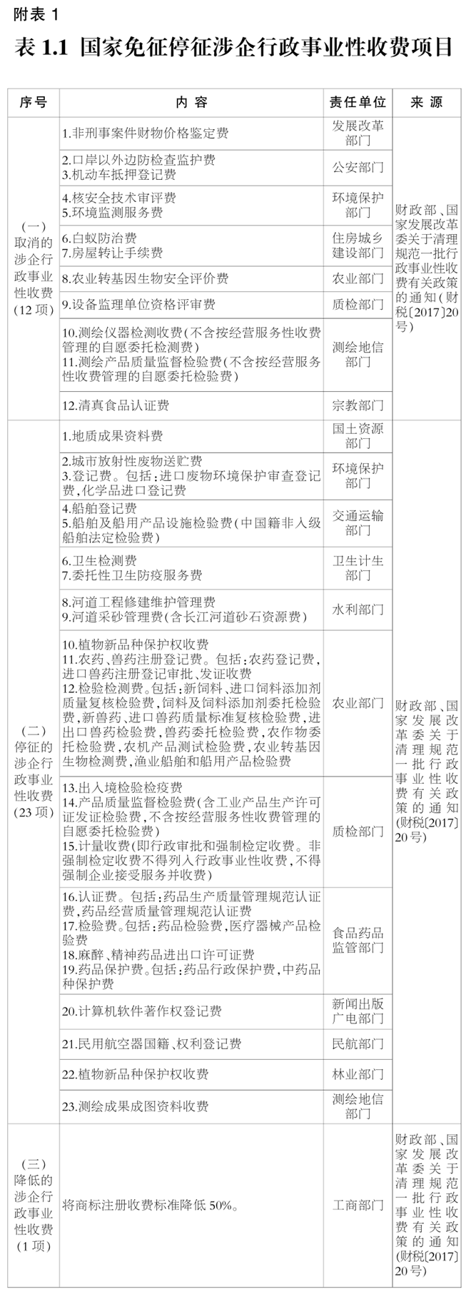
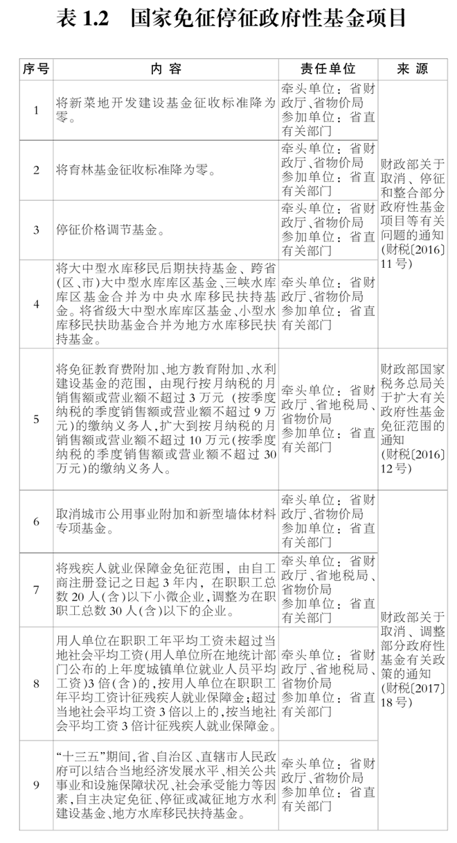
免征、停征部分涉企行政事業性收費35項、政府性基金9項,降低商標注冊收費標準50%(具體見附件1),確保國家各項政策落實到位。
(責任單位:省有關部門)
二、進一步給予企業社會保障政策支持
對上年度不裁員或裁員率低于省城鎮登記失業率的企業,給予穩定就業崗位補貼。補貼標準按企業及職工上年度實際繳納失業保險的50%核定,按月發放。
對已按規定按時繳納社會保險費的暫時困難企業(“僵尸企業”除外),經批準可緩繳養老、醫療、失業、工傷、生育保險費,緩繳期限暫定6個月。緩繳期滿按規定補繳后,允許其繼續申請緩繳。
(責任單位:省人力資源社會保障廳、省財政廳、省地稅局,各市、縣人民政府)
三、進一步降低涉企收費
將國內植物檢疫費、社會公用計量標準證書費等18項行政事業性收費項目(具體見附件2)免征范圍從小微企業擴大到所有企業和個人。
(責任單位:省物價局、省財政廳、省經濟和信息化委、省國資委、省國稅局、省地稅局)
四、進一步降低企業融資成本
嚴格執行國家利率政策,對符合國家產業政策、有市場前景、發展潛力大的企業貸款,鼓勵銀行等金融機構適當下調貸款利率,不得隨意提高利率。
全面落實《中國銀監會關于提升銀行業服務實體經濟質效的指導意見》(銀監發〔2017〕4號),繼續細化落實小微企業續貸和授信盡職免責制度。進一步推廣銀稅互動、銀商合作、雙基聯動等服務模式和動產抵(質)押融資等業務。
充分發揮人民銀行應收賬款融資服務平臺的公共服務功能,降低銀企對接成本。
銀行等金融機構對依法合規經營、信用狀況良好、流動資金周轉貸款到期后有融資需求,又臨時存在資金困難的企業,在貸款到期后,按要求給予續貸。
嚴禁在貸款利率以外附加條件、巧立名目、變相收費,不得以變相存貸掛鉤、指定購買理財產品等方式增加借款人負擔。定期開展對金融機構涉企服務收費的清理規范和專項檢查。
(責任單位:省政府金融辦、省物價局、人行合肥中心支行、安徽銀監局、省經濟和信息化委、省國資委)
五、進一步降低企業用能成本
擴大電力直接交易規模,多途徑培育市場主體,進一步放開參與電力直接交易的企業用戶范圍,2020年底前全部放開電力直接交易(國家法律、法規、政策明確禁止的除外)。
基本電價按變壓器容量或最大需量計費,由用戶自愿選擇;減容(暫停)設備自設備加封之日起,減容(暫停)部分免收基本電費。
對近3年無逾期繳納電費的誠信用電企業,實行每旬末一次性結清電費,不再提前預繳電費。
省內非居民用氣實行量價掛鉤,用氣量遞增、價格遞減的差別化價格政策。
全面推行大用戶直供氣,鼓勵天然氣大型用戶直接向上游供氣企業購買天然氣,減少中間環節和費用。
完善管道燃氣定價機制,加強輸配價格監管。每年初,省內短輸管道由省物價局負責核定成本并公布短輸價格;城市配氣管網由各市物價部門負責核定成本并公布供氣價格,報省物價局備案。
(責任單位:省物價局、省能源局,各市人民政府)
六、進一步降低交通運輸成本
現有政府還貸普通公路(含橋梁、隧道)收費期限屆滿后,一律不得擅自延期收費。
加大普通收費公路安裝使用聯網收費設施建設力度,2017年具備條件的普通公路收費站,全部開通使用聯網收費系統。對持有安徽交通卡的貨車通行普通收費公路時享受通行費85折優惠政策。
(責任單位:省交通運輸廳、省物價局、省財政廳)
七、進一步降低土地使用成本
工業用地可由一次性出讓方式變為分年租賃方式,推行先租后讓、租讓結合供地。以出讓方式用地的,可在規定期限內按合同約定分期繳納土地出讓價款。
各市、縣政府在國家規定的土地使用稅稅額幅度范圍內,根據當地實際情況,可以降低具體征收標準,報省地稅部門備案后實施。
(責任單位:省國土資源廳、省財政廳、省地稅局,各市、縣人民政府)
八、進一步清理規范涉企保證金
嚴格按照國家涉企保證金(包括保障金、抵押金、擔保金)清單收取保證金,清單之外一律不得收取。
全面取消省級以下政府及部門設立、由企業繳納或承擔的各類保證金(包括保障金、抵押金、擔保金)。
嚴厲查處清單之外違規向企業征收保證金的行為。
(責任單位:省經濟和信息化委、省財政廳、省法制辦、省物價局、省住房城鄉建設廳等有關部門)
九、建立減輕企業負擔綜合平臺
建立減輕企業負擔綜合平臺(設在各級經濟和信息化部門),制定綜合平臺管理辦法,形成分工負責、協同配合的工作機制。
將中央、省及各市、縣惠企減負政策,以及“3+2”(權力清單、責任清單、涉企收費清單和公共服務清單、中介服務清單)簡政放權服務清單和國家涉企保證金清單納入平臺,形成惠企減負政策數據庫,供企業查詢。
將涉企收費等項目清單在各級政府及相關部門網站常態化公示,堅決取締違規收費項目。
接受企業實時舉報違反惠企減負政策行為,建立舉報事項臺賬制度,對舉報內容及時登記、調查核實、提出處理意見,并將處理結果告知企業。
(責任單位:省經濟和信息化委等相關部門,各市、縣人民政府)
十、建立督查考核機制
省政府對各地、各部門制定和落實降低企業成本、減輕企業負擔的政策措施情況適時開展督查。
各市、省有關部門降低實體經濟企業成本工作落實情況,納入省委綜合考核內容(具體標準另行制定)。
(責任單位:省經濟和信息化委等有關部門,各市、縣人民政府)
附件:1.國家免征停征涉企行政事業性收費項目和國家免征停征政府性基金項目
2.國家擴大免征范圍的18項行政事業性收費項目
安徽省人民政府辦公廳
2017年5月7日



江淮機電網相關閱讀:


